Base class for all mesh representations.
More...
#include <MeshViz/3Ddata/PoMesh.h>
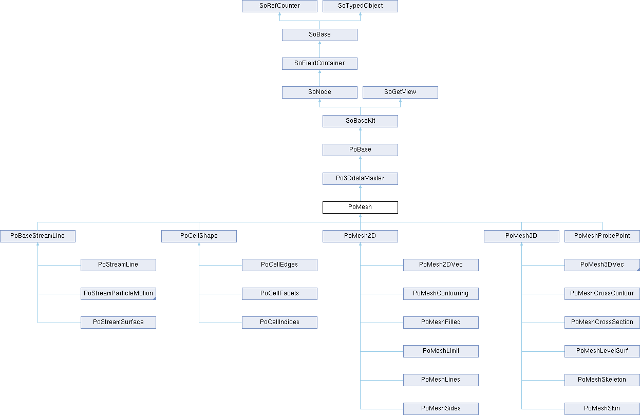
Inheritance diagram for PoMesh:Public Types | |
| enum | ColoringType { COLOR_INHERITED , COLOR_AVERAGE , COLOR_MAPPING , COLOR_CONTOURING , COLOR_TEXTURE_CONTOURING } |
| Coloring type. More... | |
Public Types inherited from PoBase | |
| enum | UpdateMethodType { UPDATE_METHOD_IMMEDIATE , UPDATE_METHOD_ON_ACTION } |
| Type of update method. More... | |
| enum | NodeWriteFormat { FOLD_NODE_WRITE_FORMAT , UNFOLD_NODE_WRITE_FORMAT } |
| Type of write format. More... | |
| enum | TextType { SO_TEXT3 , SO_ANNO_TEXT3 } |
| Type of Text. More... | |
| typedef void | PoRebuildCB(void *userData, PoBase *base) |
Public Member Functions | |
| virtual SoType | getTypeId () const |
| Returns the type identifier for this specific instance. | |
| virtual const SoNodekitCatalog * | getNodekitCatalog () const |
| Returns the SoNodekitCatalog for this instance. | |
| void | setMesh (PbMesh *mesh) |
| Sets a reference to a PbMesh object. | |
| void | setDataMapping (PbDataMapping *data_mapping) |
| Sets a reference to a PbDataMapping object for the association color-value. | |
| void | setModuleDataMapping (PbDataMapping *mod_data_mapping) |
| Sets a reference to a PbDataMapping object for the association color-vectors module. | |
| void | setIsovaluesList (PbIsovaluesList *isovalues_list) |
| Sets a reference to a PbIsovaluesList object to define a list of isovalues. | |
| const PbMesh * | getMesh () const |
| Gets the current PbMesh object. | |
| const PbDataMapping * | getDataMapping () const |
| Returns the current PbDataMapping object. | |
| const PbDataMapping * | getModuleDataMapping () const |
| Returns the current PbDataMapping object for the association color-vectors module. | |
| const PbIsovaluesList * | getIsovaluesList () const |
| Returns the current PbIsovaluesList object. | |
Public Member Functions inherited from PoBase | |
| void | setUpdateMethod (UpdateMethodType type) |
| Sets scene graph update method. | |
| UpdateMethodType | getUpdateMethod () const |
| Gets update method. | |
| void | setDomain (PbDomain *dom) |
| Sets a reference to a PbDomain object used to define the data limits of the graphics to be generated. | |
| const PbDomain * | getDomain () const |
| Gets a reference to a PbDomain object used to define the data limits of the graphics to be generated. | |
| void | touchKit () |
| Indicates the node kit is modified. | |
| SbBool | isModified () const |
| Return TRUE, if the kit has been modified, else otherwise. | |
| SbBool | isBuilt () const |
| Indicates if the node kit has been built at least once. | |
| virtual void | rebuild () |
| Forces the node kit to be rebuilt immediately. | |
| void | addPreRebuildCallback (PoRebuildCB *cb, void *data) |
| Add a callback function to call when the node kit is rebuilt. | |
| void | addPostRebuildCallback (PoRebuildCB *cb, void *data) |
| Add a callback function to call when the node kit is rebuilt. | |
| void | removePreRebuildCallback (PoRebuildCB *cb, void *data=NULL) |
| Remove a callback function to call when the node kit is rebuilt. | |
| void | removePostRebuildCallback (PoRebuildCB *cb, void *data) |
| Remove a callback function to call when the node kit is rebuilt. | |
| virtual SoNode * | copy (SbBool copyConnections=FALSE) const |
| Copy method. | |
| virtual SbBool | affectsState () const |
| See SoNode::affectsState() for explanations. | |
Public Member Functions inherited from SoBaseKit | |
| SoBaseKit () | |
| Constructor. | |
| virtual SoNode * | getPart (const SbName &partName, SbBool makeIfNeeded) |
| Searches the nodekit catalog (and those of all nested nodekits) for the part named partName. | |
| template<typename PartType> | |
| PartType * | getPart (const SbName &partName) |
| Like getPart(const SbName&,SbBool) but casts the returned part to the specified type and sets the makeIfNeeded parameter to TRUE. | |
| template<typename PartType> | |
| PartType * | checkPart (const SbName &partName) |
| Like getPart(const SbName&,SbBool) but casts the returned part to the specified type and sets the makeIfNeeded parameter to FALSE. | |
| SbString | getPartString (const SoBase *part) |
| Given a node or a path to a node, checks if the part exists in the nodekit, in a nested nodekit, or an element of a list part. | |
| virtual SoNodeKitPath * | createPathToPart (const SbName &partName, SbBool makeIfNeeded, const SoPath *pathToExtend=NULL) |
| Returns a path that begins at this nodekit and ends at partName. | |
| virtual SbBool | setPart (const SbName &partName, SoNode *newPart) |
| Inserts the given node (not a copy) as the new part specified by partName. | |
| SoNONUNICODE SbBool | set (char *nameValuePairListString) |
| This function allows field values of parts (nodes) to be set in several different parts simultaneously. | |
| SbBool | set (const SbString &nameValuePairListString) |
| This function allows field values of parts (nodes) to be set in several different parts simultaneously. | |
| SoNONUNICODE SbBool | set (const char *partNameString, const char *parameterString) |
| This function allows field values of parts (nodes) to be set. | |
| SbBool | set (const SbString &partNameString, const SbString ¶meterString) |
| This function allows field values of parts (nodes) to be set. | |
Public Member Functions inherited from SoNode | |
| virtual void | setOverride (const SbBool state) |
| Turns the override flag on or off. | |
| virtual SbBool | isOverride () const |
| Returns the state of the override flag. | |
| virtual void | touch () |
| Marks an instance as modified, simulating a change to it. | |
Public Member Functions inherited from SoFieldContainer | |
| void | setToDefaults () |
| Sets all fields in this object to their default values. | |
| SbBool | hasDefaultValues () const |
| Returns TRUE if all of the object's fields have their default values. | |
| SbBool | fieldsAreEqual (const SoFieldContainer *fc) const |
| Returns TRUE if this object's fields are exactly equal to fc's fields. | |
| void | copyFieldValues (const SoFieldContainer *fc, SbBool copyConnections=FALSE) |
| Copies the contents of fc's fields into this object's fields. | |
| SoNONUNICODE SbBool | set (const char *fieldDataString) |
| Sets one or more fields in this object to the values specified in the given string, which should be a string in the Open Inventor file format. | |
| SbBool | set (const SbString &fieldDataString) |
| Sets one or more fields in this object to the values specified in the given string, which should be a string in the Open Inventor file format. | |
| void | get (SbString &fieldDataString) |
| Returns the values of the fields of this object in the Open Inventor ASCII file format in the given string. | |
| virtual int | getFields (SoFieldList &list) const |
| Appends references to all of this object's fields to resultList, and returns the number of fields appended. | |
| virtual int | getAllFields (SoFieldList &list) const |
| Returns a list of fields, including the eventIn's and eventOut's. | |
| virtual SoField * | getField (const SbName &fieldName) const |
| Returns a the field of this object whose name is fieldName. | |
| virtual SoField * | getEventIn (const SbName &fieldName) const |
| Returns a the eventIn with the given name. | |
| virtual SoField * | getEventOut (const SbName &fieldName) const |
| Returns the eventOut with the given name. | |
| SbBool | getFieldName (const SoField *field, SbName &fieldName) const |
| Returns the name of the given field in the fieldName argument. | |
| SbBool | enableNotify (SbBool flag) |
| Notification at this Field Container is enabled (if flag == TRUE) or disabled (if flag == FALSE). | |
| SbBool | isNotifyEnabled () const |
| Notification is the process of telling interested objects that this object has changed. | |
| virtual void | setUserData (void *data) |
| Sets application data. | |
| void * | getUserData (void) const |
| Gets user application data. | |
Public Member Functions inherited from SoBase | |
| virtual SbName | getName () const |
| Returns the name of an instance. | |
| virtual void | setName (const SbName &name) |
| Sets the name of an instance. | |
| void | setSynchronizable (const bool b) |
| Sets this to be a ScaleViz synchronizable object. | |
| bool | isSynchronizable () const |
| Gets the ScaleViz synchronizable state of this object. | |
Public Member Functions inherited from SoRefCounter | |
| void | ref () const |
| Adds a reference to an instance. | |
| void | unref () const |
| Removes a reference from an instance. | |
| void | unrefNoDelete () const |
| unrefNoDelete() should be called when it is desired to decrement the reference count, but not delete the instance if this brings the reference count to zero. | |
| int | getRefCount () const |
| Returns current reference count. | |
| void | lock () const |
| lock this instance. | |
| void | unlock () const |
| unlock this instance. | |
Public Member Functions inherited from SoTypedObject | |
| SbBool | isOfType (const SoType &type) const |
| Returns TRUE if this object is of the type specified in type or is derived from that type. | |
| template<typename TypedObjectClass> | |
| SbBool | isOfType () const |
| Returns TRUE if this object is of the type of class TypedObjectClass or is derived from that class. | |
Public Member Functions inherited from SoGetView | |
| SoGetView () | |
| Default constructor. | |
| virtual | ~SoGetView () |
| virtual SbBool | getViewportIsEnabled () const |
| Returns TRUE if SoGetView functionalities are enabled, FALSE otherwise. | |
| virtual const SbVec2f | getViewportOrigin () const |
| Returns SbViewportRegion origin. | |
| virtual const SbVec2f | getViewportSize () const |
| Returns SbViewportRegion size. | |
Static Public Member Functions | |
| static SoType | getClassTypeId () |
| Returns the type identifier for this class. | |
| static const SoNodekitCatalog * | getClassNodekitCatalog () |
| Returns the SoNodekitCatalog for this class. | |
Static Public Member Functions inherited from Po3DdataMaster | |
| static SoType | getClassTypeId () |
| Returns the type identifier for this class. | |
| static const SoNodekitCatalog * | getClassNodekitCatalog () |
| Returns the SoNodekitCatalog for this class. | |
Static Public Member Functions inherited from PoBase | |
| static SoType | getClassTypeId () |
| Returns the type identifier for this class. | |
| static const SoNodekitCatalog * | getClassNodekitCatalog () |
| Returns the SoNodekitCatalog for this class. | |
| static void | setNodeWriteFormat (NodeWriteFormat format) |
| Sets the node write format. | |
| static NodeWriteFormat | getNodeWriteFormat () |
| Gets the node write format. | |
| static void | setTextType (TextType type) |
| Sets the type of text used. | |
| static TextType | getTextType () |
| Gets the type of text used. | |
| static void | setVRML2Mode (SbBool flag) |
| Set the VRML2 mode. | |
| static SbBool | isVRML2Mode () |
| Gets the VRML2 mode (TRUE = VRML2 mode, FALSE Inventor mode) | |
Static Public Member Functions inherited from SoBaseKit | |
| static SoType | getClassTypeId () |
| Returns the type identifier for this class. | |
| static const SoNodekitCatalog * | getClassNodekitCatalog () |
| Returns the SoNodekitCatalog for the class SoBaseKit. | |
| static void | setSearchingChildren (SbBool newVal) |
| Sets if nodekit children are searched during SoSearchAction traversal. | |
| static SbBool | isSearchingChildren () |
| Returns TRUE if nodekit children are searched during SoSearchAction traversal. | |
Static Public Member Functions inherited from SoNode | |
| static SoType | getClassTypeId () |
| Returns the type identifier for this class. | |
| static SoNode * | getByName (const SbName &name) |
| A node's name can be set using SoBase::setName(). | |
| static int | getByName (const SbName &name, SoNodeList &list) |
| A node's name can be set using SoBase::setName(). | |
Static Public Member Functions inherited from SoFieldContainer | |
| static SoType | getClassTypeId () |
| Returns the type of this class. | |
Static Public Member Functions inherited from SoBase | |
| static SoType | getClassTypeId () |
| Returns type identifier for this class. | |
Static Public Member Functions inherited from SoTypedObject | |
| static SoType | getClassTypeId () |
| Returns the type identifier for this class. | |
Public Attributes | |
| SoSFInt32 | valuesIndex |
| Defines the index of the set of values for the coloring. | |
| SoSFInt32 | valuesIndexForCellFilter |
| Specifies the index of the set of values used to filter cells for this mesh representation. | |
| SoSFInt32 | vecsIndex |
| Defines the index of the set of vectors for all representations which need a vector at each mesh node (PoBaseStreamLine, PoMesh2DVec, PoMesh3DVec,...) | |
| SoSFEnum | coloringType |
| Defines the type of method used to color each mesh element, mesh edge or mesh contour line of a representation. | |
| SoSFNode | moduleDataMapping |
| Field used to do coloring according the module of the vectors. | |
| SoSFBool | smoothTextureContouring |
| If set to true and combined with COLOR_TEXTURE_CONTOURING coloring type, the texture used for coloring appears smoothed, since a linear interpolation is used instead of a nearest one. | |
| SoSFFloat | creaseAngle |
| Indicates the minimum angle (in radians) between two adjacent face normals required to form a sharp crease at the edge when default normals are computed and used. | |
Public Attributes inherited from SoBaseKit | |
| SoSFBool | boundingBoxIgnoring |
| Whether to ignore this node during bounding box traversal. | |
Base class for all mesh representations.
A representation of a mesh may depend on other MeshViz objects : The current mesh, the current data-mapping, the current module-data-mapping, the current isovalues list, the current domain, the current numeric display format and the current miscellaneous text attributes.
If the method setMesh(mesh) is called with "mesh" derived from PbMesh, the current mesh is "mesh". Otherwise the current mesh has a type derived from PoMeshProperty and is inherited during the traversal. If the setMesh method is not called and if there is not any node PoMeshProperty before the PoMesh node in the scene graph, the representation is empty.
If the method setDataMapping(data_mapping) is called with "data_mapping" derived from PbDataMapping, the current data mapping is "data_mapping". Otherwise the current data-mapping has a type derived from PoDataMapping and is inherited during the traversal. The current data-mapping is not used if coloringType == COLOR_INHERITED, or if valuesIndex is not defined (i.e. < 0), or if the set of values refered by valuesIndex does not exist in the current mesh. If there is no current data-mapping (i.e setDataMapping not called and no PoDataMapping node before in the scene graph), the inherited color is used for part of the representation.
If the method setModuleDataMapping(mod_data_mapping) is called with "mod_data_mapping" derived from PbDataMapping, the current module data mapping is "mod_data_mapping". Otherwise if the field moduleDataMapping contains a node of a type derived from PoDataMapping, the current module data-mapping is defined by this nod. Otherwise the current module data-mapping has a type derived from PoDataMapping and is inherited during the traversal. The current module data mapping is used by PoMesh2DVec and PoMesh3DVec class.
If the setIsovaluesList(isovalues_list) is called with "isovalues_list" derived from PbIsovaluesList, the current isovalues list is "isovalues_list".Otherwise the current isovalues list has a type PoIsovaluesList and is inherited during the traversal. If the current isovalues list does not exist (i.e. setIsovaluesList not called and no PoIsovaluesList before in the scene graph), the PoMeshContouring make an empty representation, and the other representation classes work like if coloringType was equal COLOR_MAPPING.
See PoBase for definition of the current domain.
| enum PoMesh::ColoringType |
|
static |
Returns the SoNodekitCatalog for this class.
|
static |
Returns the type identifier for this class.
| const PbDataMapping * PoMesh::getDataMapping | ( | ) | const |
Returns the current PbDataMapping object.
| const PbIsovaluesList * PoMesh::getIsovaluesList | ( | ) | const |
Returns the current PbIsovaluesList object.
| const PbDataMapping * PoMesh::getModuleDataMapping | ( | ) | const |
Returns the current PbDataMapping object for the association color-vectors module.
|
virtual |
Returns the SoNodekitCatalog for this instance.
Reimplemented from Po3DdataMaster.
Reimplemented in PoBaseStreamLine, PoCellEdges, PoCellFacets, PoCellIndices, PoCellShape, PoMesh2D, PoMesh2DVec, PoMesh3D, PoMesh3DVec, PoMesh3DVecCrossSection, PoMesh3DVecGridCrossSection, PoMeshContouring, PoMeshCrossContour, PoMeshCrossSection, PoMeshFilled, PoMeshLevelSurf, PoMeshLimit, PoMeshLines, PoMeshProbePoint, PoMeshSides, PoMeshSkeleton, PoMeshSkin, PoStreamLine, PoStreamLineMotion, PoStreamParticleMotion, PoStreamPointMotion, PoStreamSphereMotion, PoStreamSurface, and PoStreamTadpoleMotion.
|
virtual |
Returns the type identifier for this specific instance.
Reimplemented from Po3DdataMaster.
Reimplemented in PoBaseStreamLine, PoCellEdges, PoCellFacets, PoCellIndices, PoCellShape, PoMesh2D, PoMesh2DVec, PoMesh3D, PoMesh3DVec, PoMesh3DVecCrossSection, PoMesh3DVecGridCrossSection, PoMeshContouring, PoMeshCrossContour, PoMeshCrossSection, PoMeshFilled, PoMeshLevelSurf, PoMeshLimit, PoMeshLines, PoMeshProbePoint, PoMeshSides, PoMeshSkeleton, PoMeshSkin, PoStreamLine, PoStreamLineMotion, PoStreamParticleMotion, PoStreamPointMotion, PoStreamSphereMotion, PoStreamSurface, and PoStreamTadpoleMotion.
| void PoMesh::setDataMapping | ( | PbDataMapping * | data_mapping | ) |
Sets a reference to a PbDataMapping object for the association color-value.
The data mapping is not used if the field coloringType = COLOR_INHERITED
| void PoMesh::setIsovaluesList | ( | PbIsovaluesList * | isovalues_list | ) |
Sets a reference to a PbIsovaluesList object to define a list of isovalues.
The isovalues list is used by a PoMeshContouring object, and by the others mesh representations objects when coloringType = COLOR_CONTOURING.
| void PoMesh::setModuleDataMapping | ( | PbDataMapping * | mod_data_mapping | ) |
Sets a reference to a PbDataMapping object for the association color-vectors module.
| SoSFEnum PoMesh::coloringType |
Defines the type of method used to color each mesh element, mesh edge or mesh contour line of a representation.
COLOR_INHERITED: Each element of a mesh representation is colored with the same inherited color, even if valuesIndex field is defined (valuesIndex >= 0).
COLOR_AVERAGE: Each edge of a wireframe representation of the mesh (classes PoMeshLimit, PoMeshLines) is colored by a single color defined by the average value of its extremities mapped on a PbDataMapping object. Each element of a solid surface representation of the mesh (classes PoMeshSides, PoMeshFilled) is colored by a single color defined by the average value of its nodes mapped on a PbDataMapping object. However, an inherited coloring is done if the field valuesIndex is not defined or if there is no set of values of which the index is valuesIndex.
COLOR_MAPPING: Each mesh edge or mesh element of a representation is colored by using the "data mapping" method defined by a PbDataMapping object. The PbDataMapping object defines how the mesh values (referenced by valuesIndex field) are transformed into colors. However, an inherited coloring is done if the valuesIndex field is not defined or if there is no set of values of which index is valuesIndex.
COLOR_CONTOURING: Each mesh edge of a wireframe representation is colored relating to both of its extremity values v1 and v2, to the isovalues between v1 and v2, and to the PbDataMapping object which defines the color associated to these values. If some isovalues of the PbIsovaluesList object exist between v1 and v2, the edge is cut into several segments. Each segment is colored with a single color. Each mesh element of a filled representation is colored relating to its node values, to the isovalues between these values, and to the PbDataMapping object which defines the color associated to these values. If some isovalues of the PbIsovaluesList object exist between these values, the element is cut up into several small surfaces. Each small surface is colored with a single color. The boundary between 2 small surfaces is part of a contour line. However, an inherited coloring is done if the valuesIndex field is not defined or if there is no set of values of which the index is valuesIndex.
COLOR_TEXTURE_CONTOURING: Same as COLOR_CONTOURING but a texture is used for creating contours. This method dramatically decreases the amount of generated geometry and speeds up the computation time of filled representations relative to the COLOR_CONTOURING method. This mode should be used for all animations.
The catalog part appearance.texture2 contains the contour texture and the catalog part appearance.complexity.textureQuality is set to 0.1f to activate nearest (as opposed to linear) texture filtering.
This method should not be used for wireframe representations because texturing is not active in wireframe. Also, you may see some slight differences compared to COLOR_CONTOURING for meshes with few cells. Shapes or cells that contain an undefined value will not be discarded. For example, cells that are more transparent than the value specified by PoDataMapping::transparencyValueDeletedParts will not be discarded when using this mode.
| SoSFFloat PoMesh::creaseAngle |
Indicates the minimum angle (in radians) between two adjacent face normals required to form a sharp crease at the edge when default normals are computed and used.
Default is 0. Default in Open Inventor 5.0 and earlier was 0.8.
You can specify the default crease angle using the configuration parameter OIV_3DDATA_CREASE_ANGLE. See SoPreferences for details.
| SoSFNode PoMesh::moduleDataMapping |
Field used to do coloring according the module of the vectors.
It is used only if setModuleDataMapping is not called and if the field contains a node derived from PoDataMapping.
| SoSFBool PoMesh::smoothTextureContouring |
If set to true and combined with COLOR_TEXTURE_CONTOURING coloring type, the texture used for coloring appears smoothed, since a linear interpolation is used instead of a nearest one.
| SoSFInt32 PoMesh::valuesIndex |
Defines the index of the set of values for the coloring.
If valuesIndex = -1, (the valuesIndex is called undefined) a mesh representation is colored with only one color which is inherited. If valuesIndex >= 0, the representation is colored relating to each node value, and relating to the coloring method defined by the field coloringType.
| SoSFInt32 PoMesh::valuesIndexForCellFilter |
Specifies the index of the set of values used to filter cells for this mesh representation.
The value of the cell is checked as follows:
If PoCellFilter::acceptCell(id,(getMesh()->getValuesSet(valuesIndexForCellFilter))[id]) returns FALSE, the cell is not taken into account by this representation. (id is the index of the cell to be checked.)
Warning: The values of the selected data set must be located at cells (see PoMeshProperty::addValuesSet(int,DataBinding,float *), use DataBinding::PER_CELL).
| SoSFInt32 PoMesh::vecsIndex |
Defines the index of the set of vectors for all representations which need a vector at each mesh node (PoBaseStreamLine, PoMesh2DVec, PoMesh3DVec,...)