Open Inventor Release 2026.1.0
 
Loading...
Searching...
No Matches
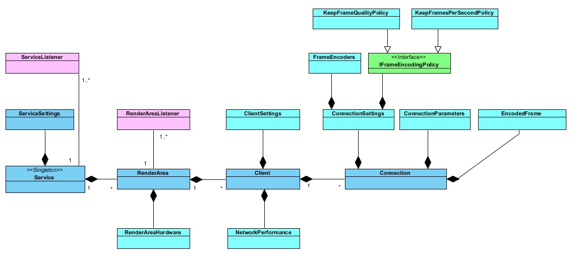
RemoteViz::Rendering Namespace Reference

This namespace manages the server-side rendering mechanism. More...

Classes

class  Client
  RemoteViz More...
 
class  ClientSettings
  RemoteViz More...
 
class  Connection
  RemoteViz More...
 
class  ConnectionParameters
  RemoteViz More...
 
class  ConnectionSettings
  RemoteViz More...
 
class  EncodedFrame
  RemoteViz More...
 
class  FrameEncoders
  RemoteViz More...
 
class  HTTPHeaders
  RemoteViz More...
 
class  HTTPRequest
  RemoteViz More...
 
class  HTTPResponse
  RemoteViz More...
 
class  IFrameEncodingPolicy
  RemoteViz More...
 
class  KeepFrameQualityPolicy
  RemoteViz More...
 
class  KeepFramesPerSecondPolicy
  RemoteViz More...
 
class  MetricsListener
  RemoteViz More...
 
class  Monitoring
  RemoteViz More...
 
class  NetworkPerformance
  RemoteViz More...
 
class  RenderArea
  RemoteViz More...
 
class  RenderAreaHardware
  RemoteViz More...
 
class  RenderAreaListener
  RemoteViz More...
 
class  Service
  RemoteViz More...
 
class  ServiceListener
  RemoteViz More...
 
class  ServiceSettings
  RemoteViz More...
 
class  Uri
  RemoteViz More...
 

Detailed Description

This namespace manages the server-side rendering mechanism.

It is described in the following diagram: